Kompatibilno s toplotno črpalko
Kompatibilno s sončno elektrarno
Kompatibilna z električnim avtomobilom
Kompatibilno z električno polnilnico
- Nadzor in analiza rabe električne energije.
- določanje različnih strategij glede na potrebe.
- Prilagoditev cene elektrike po modelu dinamičnega obračunavanja.
- Napoved porabe električne energije.
- Uporaba elektrike iz oddaljene sončne elektrarne.
- Avtomatizirana poročila.
- Beleženje zgodovine pretekle porabe.
- Napoved proizvodnje elektrike iz obnovljivih virov.
Napredna rešitev za stabilno omrežje
URAVNOVEŠEN ODJEM ELEKTRIKE
Termo Smart + rešuje težave s konično porabo s prilagajanjem odjema elektrike glede na potrebe omrežja. Na ta način poskrbi za uravnovešeno obremenitev elektroenergetske infrastrukture.
ENERGETSKA UČINKOVITOST
Termo Smart + omogoča transparentnost, ki je ključna za učinkovito rabo energije. Nadzor in analiza porabe ter proizvodnje elektrike prinašata pregled nad tem, koliko energije se porablja in za kakšen namen.
UČINKOVITA RABA ZELENE ENERGIJE
Termo Smart + nadzira proizvodnjo električne energije sončnih elektrarn in jo distribuira med porabnike elektrike, v hranilnik ali v omrežje. Pomaga ohranjati stabilno omrežje in spodbuja rabo zelene energije.
NIŽJI STROŠKI ELEKTRIKE
Termo Smart + omogoča prilagoditev cene elektrike po modelu dinamičnega obračunavanja. Dinamično obračunavanje uporabnikom znižuje stroške in jih spodbuja k rabi energije izven konic.
»Termo Smart + povezuje obračunski števec, sončno elektrarno, hranilnik električne energije, toplotno črpalko in električno polnilno postajo ter krmili med proizvodnjo in porabo električne energije. Namesto vas izbere najcenejšo pot izrabe električne energije in stremi k največji možni samooskrbi.
Ni vam potrebno skrbeti ali spremljati, če je sončna elektrarna proizvedla dovolj energije, saj Termo Smart + preusmeri viške energije v hranilnik oz. omeji proizvodnjo sončne elektrarne, polnilne postaje ali vaše toplotne črpalke. Termo Smart + podatke beleži, uporabnik pa preko aplikacije upravlja in spremlja dogajanje vseh priključenih naprav v realnem času. Prepustite skrb za upravljanje z energijo Termo Smart +.«

Spletna aplikacija omogoča uporabniku prijazen vpogled v meritve in analize porabe električne energije. V aplikaciji so prikazane vse električne naprave, ki so povezane v sistem.
S pomočjo spletne aplikacije boste podatke o porabi, distribuciji in ceni električne energije imeli vedno na dosegu rok. Aplikacija deluje na računalnikih in pametnih napravah.

Kaj pridobite z Termo Smart +?
- Transparentnost,
- moč odločanja,
- dostop do trga z električno energijo,
- nižje stroške elektrike.
Kako Termo Smart + prispeva h kakovostni, varni in trajnostni oskrbi z električno energijo?
- Omogoča večjo prožnost pri porabi energije.
- Ohranjanja ravnovesje med ponudbo in povpraševanjem.
- Spodbuja rabo energije iz obnovljivih virov.
- Spodbuja sodelovanje med vsemi udeleženci za gospodarno,
- zanesljivo in varno delovanje omrežja.







Napredna rešitev za stabilno omrežje
URAVNOVEŠEN ODJEM ELEKTRIKE
Termo Smart + rešuje težave s konično porabo s prilagajanjem odjema elektrike glede na potrebe
omrežja. Na ta način poskrbi za uravnovešeno obremenitev elektroenergetske infrastrukture.
ENERGETSKA UČINKOVITOST
Termo Smart + omogoča transparentnost, ki je ključna za učinkovito rabo energije. Nadzor in analiza porabe ter proizvodnje elektrike prinašata pregled nad tem, koliko energije se porablja in za kakšen namen.
UČINKOVITA RABA ZELENE ENERGIJE
Termo Smart + nadzira proizvodnjo električne energije sončnih elektrarn in jo distribuira med porabnike elektrike, v hranilnik ali v omrežje. Pomaga ohranjati stabilno omrežje in spodbuja rabo zelene energije.
NIŽJI STROŠKI ELEKTRIKE
Termo Smart + omogoča prilagoditev cene elektrike po modelu dinamičnega obračunavanja. Dinamično obračunavanje uporabnikom znižuje stroške in jih spodbuja k rabi energije izven konic.
»Termo Smart + povezuje obračunski števec, sončno elektrarno, hranilnik električne energije, toplotno črpalko in električno polnilno postajo ter krmili med proizvodnjo in porabo električne energije. Namesto vas izbere najcenejšo pot izrabe električne energije in stremi k največji možni samooskrbi.
Ni vam potrebno skrbeti ali spremljati, če je sončna elektrarna proizvedla dovolj energije, saj Termo Smart + preusmeri viške energije v hranilnik oz. omeji proizvodnjo sončne elektrarne, polnilne postaje ali vaše toplotne črpalke. Termo Smart + podatke beleži, uporabnik pa preko aplikacije upravlja in spremlja dogajanje vseh priključenih naprav v realnem času. Prepustite skrb za upravljanje z energijo Termo Smart +.«

Spletna aplikacija omogoča uporabniku prijazen vpogled v meritve in analize porabe električne energije. V aplikaciji so prikazane vse električne naprave, ki so povezane v sistem.
S pomočjo spletne aplikacije boste podatke o porabi, distribuciji in ceni električne energije imeli vedno na dosegu rok. Aplikacija deluje na računalnikih in pametnih napravah.

OMARICA SAMOZADOSTNOSTI + TERMO SMART+ sta najbolj energičen par!
Razdelilna priključna omarica, ki vam bo v kombinaciji z Termo Smart + sistemom omogočala lasten nadzor in energetsko neodvisnost. Vse to pa se bo dogajalo preko sistema, ki ga v ozadju spremljamo mi in naši partnerji. Kar pomeni, da so vaše skrbi, predvsem pa čas, odveč. Ko se bo drugim električna energija povišala, bo pri vas energetski par sam poskrbel za ravnovesje oz. regulacijo energije.
Ne sprašujte se, kaj se zgodi, če zmanjka elektrike – vam je ne bo!
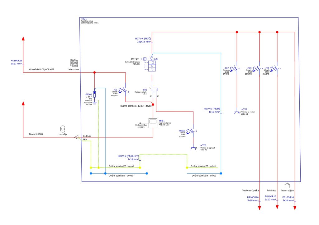
Kaj je Omarica samozadostnosti Termo Shop?
Omarica samozadostnosti Termo Shop je novost na našem trgu, razvili pa smo jo z lastnim znanjem in lastnimi projektanti, znotraj okrilja našega podjetja. Omogoča priklop v omrežje, hkrati pa ima tudi plan B – agregat.
Prednosti:
1. Omogočen je pregled celotne porabe objekta (diagram).
2. Omarica vam omogoča lažje planiranje energetskih rešitev.
3. Možnost nadgradnje s sistemom upravljanja Termo Smart +.
4. Omogoča rezervno napajanje. To pomeni, da v primerih, ko se želite odklopiti iz omrežja, v primerih naravnih katastrof ali izpadov, se brez težav, tudi lahko. (katastrofe, izpadi – agregat)
5. Največja prednost je bolj zanesljivo in stabilno lastno omrežje.
6. Omogoča tudi nadgradnjo s polnilnico in/ali hranilnikom energije.
7. Možnost krmiljenja in upravljanje preko preko WPAN omrežja oz. Zigbee protokola.
8. Prilagoditev velikosti in oprema omare potrebam uporabniku.

Kako poteka vključitev oz. tehnična predpriprava:

Kaj pridobite z Termo Smart +?
- Transparentnost,
- moč odločanja,
- dostop do trga z električno energijo,
- nižje stroške elektrike.
Kako Termo Smart + prispeva h kakovostni, varni in trajnostni oskrbi z električno energijo?
- Omogoča večjo prožnost pri porabi energije.
- Ohranjanja ravnovesje med ponudbo in povpraševanjem.
- Spodbuja rabo energije iz obnovljivih virov.
- Spodbuja sodelovanje med vsemi udeleženci za gospodarno,
- zanesljivo in varno delovanje omrežja.













